2022年4月27日下午,今年会jinnianhui官网于立德楼508教室举办第二十四届“创新杯”推荐作品答辩评审会。本次答辩会邀请到学院中国史方向华林甫教授、世界史方向王大庆教授、考古文博方向吴桐老师作为评审专家。本次答辩会一共有8组同学参与,各组同学在15分钟内完成作品展示,随后由评审专家进行提问与点评,并从项目选题、项目完成度、创新与学术意义三个方面给出得分。
第一组《疫情时代下文物的活化与利用——基于文物类博物馆的调查与研究》通过对大英博物馆与新疆博物馆的比较研究,重点分析虚拟技术在博物馆中应用的差异。该组对实物展览与虚拟技术展开辩证思考,并以相应案例对文物类博物馆发展的前景与困境给出阐释、提供建议。三位老师对选题的现实意义给予肯定,并就博物馆线上展览成本等问题进行提问。

第一组同学展示
第二组《“云上”能否乘风而上——我国云上博物馆现状及未来分析》首先对“云上博物馆”概念进行界定,之后归纳云上博物馆建设现状中的问题与发展方向。该组重点研究了经济因素、政策因素对博物馆的影响,并辅以个案分析。评委老师肯定了作品中的跨学科视角与方法,同时建议对国外案例多加关注。

第二组同学展示
第三组《文化遗产活态利用——良渚古城遗址公园公共考古实践及现实意义》介绍了目前良渚古城遗址公园的保护、开放、展览和公众参与情况。该组认为良渚公园在公共考古方面取得巨大成就,为其他遗址公园的文化遗产活态利用及青少年考古科普工作提供了良好借鉴,同时也存在一些不足。三位评委对作品高度赞扬,鼓励同学以现有成果为基础,向良渚公园提出倡议,并希望该组考虑遗址公园如何吸引老年群体这一问题。

王大庆老师评阅答辩作品
第四组《回溯五千年沧桑:再议二里头文化遗址与夏之联系》首先展示了作者的研究思路,随后从“疑古”、“信古”、“旁观”三种视角出发,分析学者对二里头文化与夏联系的看法,以求达到“中国史、世界史与考古学的互鉴、中国特色与全球视野兼备”的目标。三位评委老师充分肯定该组在探索学界前沿重大问题上所做的努力,但认为在初步探索时要基于某一学科的导向,对考古学相关成果的利用仍需下更深的功夫。

吴桐老师审阅有关材料
第五组《悬泉新置——基于数字化视角的悬泉汉简再探》利用ArcGIS、NLP自然语言处理等手段探寻姑臧南北道路线,并对悬泉汉简中粮食数据记载进行数字化处理和分析,揭露出当时悬泉置的运营、统属关系及其所反映的汉王朝社会面貌。评委肯定该组对跨学科视角和方法的出色运用,也在文献使用、政区标注、定量分析等方面提出改进建议。

华林甫老师对展示小组提问
第六组《关于丁戊奇荒灾情记忆的史料记载研究——基于<清史稿>、地方志、地方碑刻、<申报>的比较分析》重点考察丁戊奇荒在多种史料中的不同面向。该组对官方史料、地方史志和报纸记载的侧重点进行归纳与剖析,阐述了本组作品对灾荒史资料整理与研究的意义。评委老师认为该组作品具有较高学术价值,同时建议以问题为导向进行报告书写,完善基于文本的推断环节。

各组同学在台下积极准备
第七组《德宏少数民族的“摆”文化》阐述了“摆”文化在傣族、汉族、阿昌族等民族中发源与传播的过程,总结“摆”文化对促进古代少数民族地区民族融合与团结的重要意义,又分析了新媒体时代“摆”文化的发展和困境。评委认为该组作品创新性强,对少数民族地区治理有一定意义,但也建议作品需更多体现实地调查成果。

各组同学认真聆听展示与答辩
第八组《<太平广记>中胡人史料的整理与研究》对《太平广记》中有关胡人的记载进行系统整理,重点展示了胡人来华之原因、路线、胡人在唐的活动及胡汉关系等问题。该组随后介绍了胡人的死亡与埋葬情况,探究胡人活动对华的影响,最终总体勾勒出《广记》中胡人的生命历程及其所反映的唐代民族交流、交往、交融情况。评委老师对该组扎实的史料整理和分析工作高度肯定,同时在多版本史料对照运用、作品章节布局等方面给出建议。
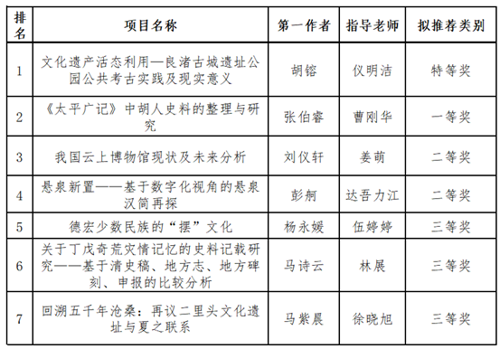
在各组展示、答辩、打分流程全部结束后,根据评委综合打分结果,学院现按照平均分从高到低,拟推荐以下7组同学参评学校“创新杯”终审。

| 友情链接: |
|
| 快速通道: | 今年会官网 | 人大新闻 | 国际交流处 | 研究生院 | 科研处 | 招生就业处 | 教务处 | 图书馆 | |